
Chip Recommendation Direct | IVS Power Solutions Empower Domestic Desktop Computers
Chip Recommendation Direct | IVS Power Solutions Empower Domestic Desktop Computers
The [Chip Recommendation Direct] column carefully selects power solutions that have been validated by the market. From classic iterations to groundbreaking new products, from high-precision power management ICs to multi-phase parallel optimization, we decode the performance leap of each chip to provide superior power supply and protection solutions for your designs.
Driven by the dual forces of accelerating the autonomy of the information technology application innovation industry and the restructuring of the global supply chain, high-end computing platforms impose multi-dimensional, stringent requirements on power supply systems. Taking a certain domestic desktop CPU as an example, with a TDP of 70W under its AVSBus architecture, it presents revolutionary demands for the transient response, dynamic voltage regulation, and energy efficiency optimization of power management chips when supporting multi-core computing and high-intensity load scenarios.

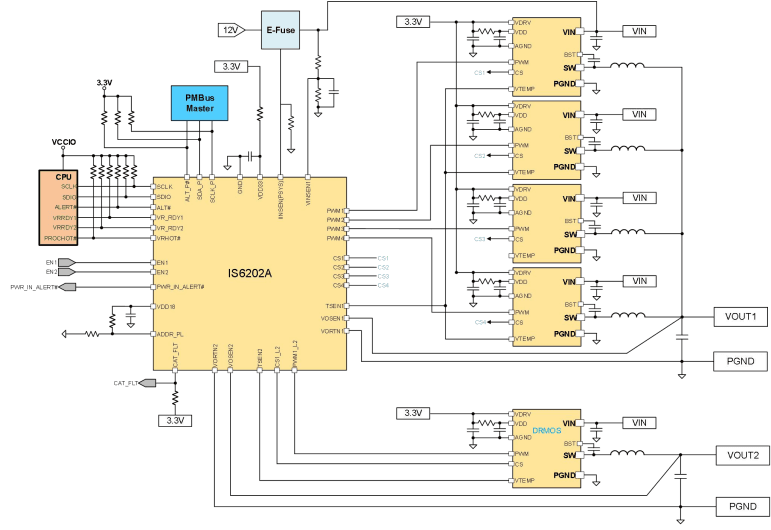
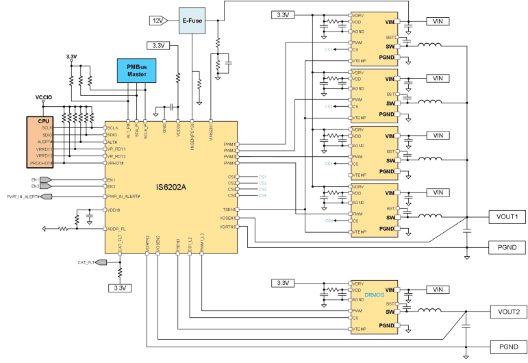
IS6202A+IS6809A High-Efficiency Power Supply
Solution Positioning: AVSBus Dynamic Voltage Regulation Multi-Phase V-CORE Solution
The IS6202A is a dual-loop, mixed-signal multi-phase buck controller specifically designed for CPU voltage regulation. It can control up to 5 phases of power stages synchronously per channel, is compatible with PMBus, AVSBus, and SVID protocols, and can be adapted to meet the voltage regulation requirements of various CPU platforms. The IS6809A is an integrated smart power stage with built-in power MOSFETs and gate drivers, capable of delivering up to 70A output current.



- Dual output, supporting flexible 5+0/4+1 phase configuration
- 200kHz-2MHz wide frequency domain adaptive regulation
- Dynamic phase control and intelligent power state switching
- Fast transient response, ultra-high efficiency
- 3V to 16V wide input voltage range
- 100KHz-2MHz wide frequency domain adaptive regulation
- Supports precise current sampling, temperature sampling, and fault alarm functions
- Efficient power conversion technology with conversion efficiency up to 92%
Core Advantages
- Multi-phase parallel power supply technology, supporting up to 200A continuous current output
- Conversion efficiency exceeding 92%, reducing overall system power consumption
- Supports dynamic voltage regulation and power management functions
- Sixfold protection mechanisms: UVLO/OVP/UVP/OCP/CAT_FLT/Fault Detection
IS6608A, Fully Integrated High-Frequency Synchronous Buck Converter
Solution Positioning: VDD/VDDQ PMBus-Compatible Parallel Solution
The IS6608A provides a compact solution, capable of delivering up to 30A output current per phase over a wide input range. Up to 8 chips can be paralleled to achieve a peak output current of 240A.

Typical Characteristics

- Efficiency can reach over 90%
- 30A continuous output current and 35A peak current
- Supports parallel output with dynamic phase number auto-adjustment
- 0.5% voltage accuracy for load regulation and line regulation
- Selectable switching frequencies: 400kHz, 600kHz, 800kHz, and 1MHz
- Supports multiple protection functions including UVLO/OVP/UVP/OCP/NOCP
Core Advantages
- Excellent current sharing and phase interleaving functionality
- Fast transient response and simple loop compensation
- Minimizes the use of standard external components
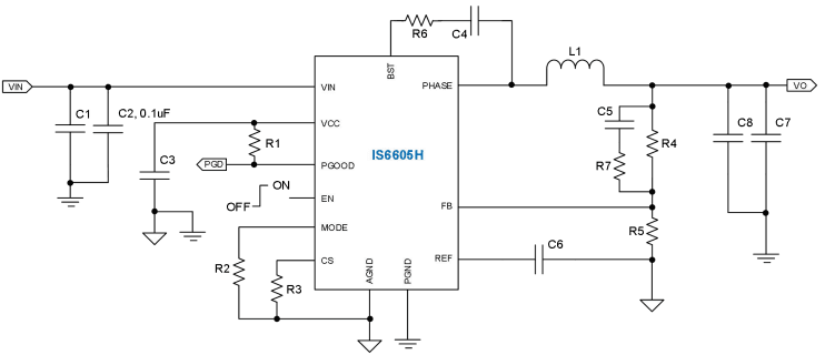
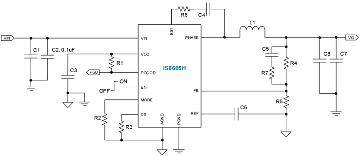
IS6605H, High Power Density, High Frequency, Fully Integrated Synchronous Buck Converter
Solution Positioning: Ultra-Compact VDD0V9 Power Supply Unit
The IS6605H, housed in a 2mm x 3mm QFN package, provides an area-optimized solution capable of delivering up to 6A output current, maintaining high operating efficiency across the output load current range.


- Input Voltage: 4V -16V, Output Voltage: 0.6V - 5.5V
- 1μA Typical Quiescent Current (IQ)
- Programmable Soft-Start Time
- Efficiency can exceed 90% across the load range
- Excellent load and line regulation system with 0.5% voltage accuracy
- Dual Mode Switching: Skip Mode or CCM Mode
- Selectable switching frequencies: 600kHz, 1MHz, 1.5MHz, 2MHz
- Built-in open-drain PGOOD signal to indicate chip operating status
Core Advantages
- High integration, minimized volume
- Proprietary TCOTTM control mode for fast transient response
