16V, 6A fully integrated high-frequency synchronous buck converter with adjustable current limiting function.

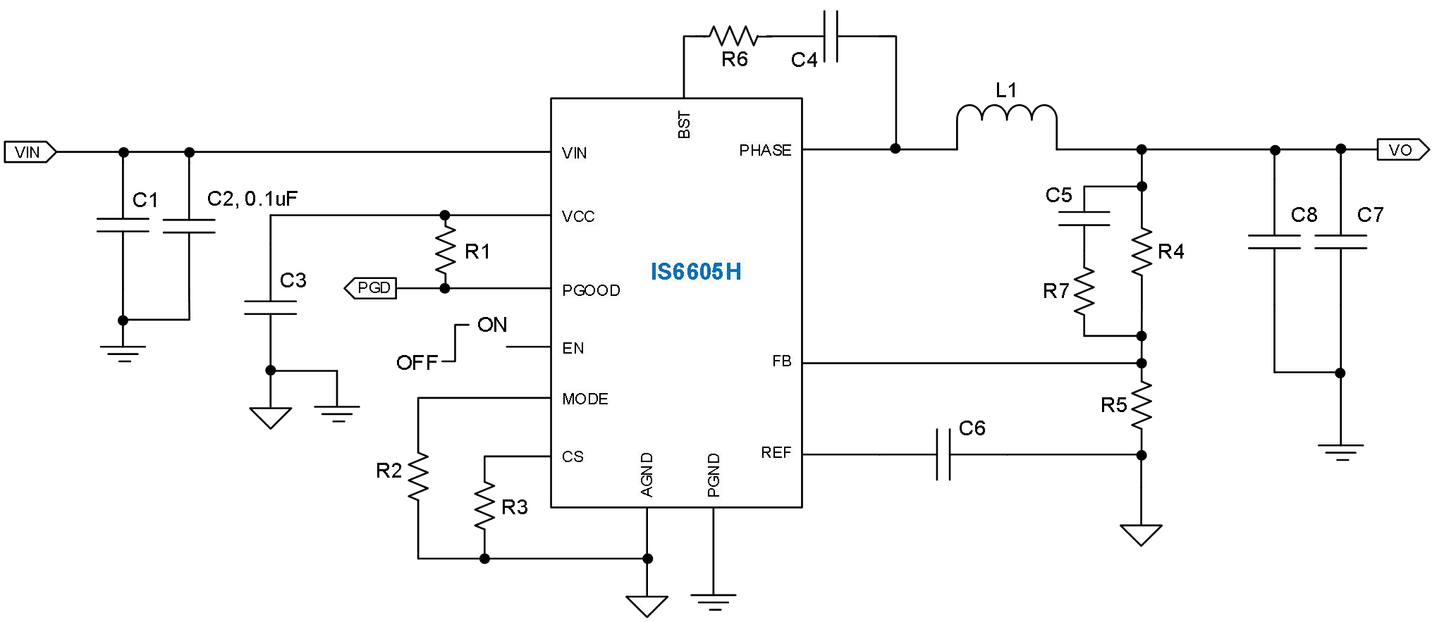
The IS6605H is a fully integrated, high-performance synchronous step-down converter. It employs the company's proprietary TCOT™ (Turbo Constant On-Time) control architecture to deliver rapid transient response and facilitate easier loop stabilization. Capable of providing a continuous 6A output current across a wide input voltage range of 4V to 16V, it offers exceptional load and line regulation performance, presenting an ultra-compact power solution for space-constrained applications. Maintaining a constant switching frequency regardless of variations in input or output voltage. The device includes a built-in 1.4ms soft-start timer and allows for extended startup periods via an external capacitor from REF to GND. Integrated with an open-drain power good (PGOOD) monitoring circuit, it features a fault latch function with a 0.7V clamp voltage. Comprehensive protection mechanisms are incorporated, including over-current protection (OCP), over-voltage protection (OVP), under-voltage protection (UVP), and over-temperature protection. The IS6605H comes in an ultra-compact package, with an optimized pin layout designed to minimize the use of standard external components.

16V, 6A fully integrated high-frequency synchronous buck converter with adjustable current limiting function.

The IS6605H is a fully integrated, high-performance synchronous step-down converter. It employs the company's proprietary TCOT™ (Turbo Constant On-Time) control architecture to deliver rapid transient response and facilitate easier loop stabilization. Capable of providing a continuous 6A output current across a wide input voltage range of 4V to 16V, it offers exceptional load and line regulation performance, presenting an ultra-compact power solution for space-constrained applications. Maintaining a constant switching frequency regardless of variations in input or output voltage. The device includes a built-in 1.4ms soft-start timer and allows for extended startup periods via an external capacitor from REF to GND. Integrated with an open-drain power good (PGOOD) monitoring circuit, it features a fault latch function with a 0.7V clamp voltage. Comprehensive protection mechanisms are incorporated, including over-current protection (OCP), over-voltage protection (OVP), under-voltage protection (UVP), and over-temperature protection. The IS6605H comes in an ultra-compact package, with an optimized pin layout designed to minimize the use of standard external components.
