A fully integrated synchronous step-down converter with PMBus protocol, 16V, 30A

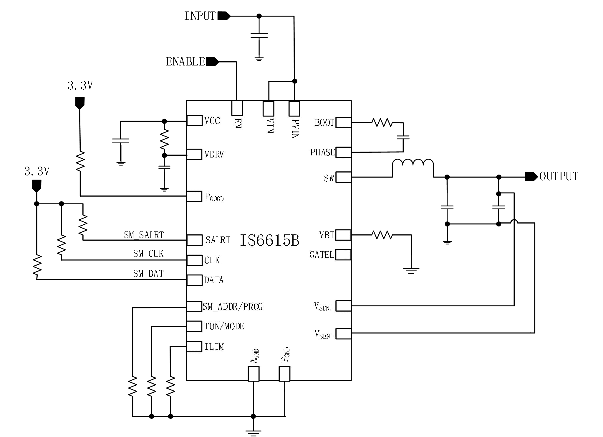
The IS6615B is a fully integrated, PMBusTM interface compatible high-frequency synchronous buck converter that delivers a continuous output current of 30A over a wide input voltage range of 4.5V to 16V. With differential output voltage detection and a 0.6V internal feedback reference, it achieves ±1% tolerance across the full temperature range and has excellent load and line regulation performance. The PMBus serial interface enables communication and parameter configuration via pins or non-volatile memory (NVM), supporting key parameter monitoring functions such as IOUT, VOUT, VIN, and Temperature. It operates at a frequency range of 300 kHz to 1.5 MHz, with an externally configurable mode for optimal efficiency. The IS6615B is available in a QFN 5mm x 6mm package and features comprehensive integrated protection functions, including OCP, NOCP, OVP, UVP, and OTP, with programmable protection responses via PMBus.

A fully integrated synchronous step-down converter with PMBus protocol, 16V, 30A

The IS6615B is a fully integrated, PMBusTM interface compatible high-frequency synchronous buck converter that delivers a continuous output current of 30A over a wide input voltage range of 4.5V to 16V. With differential output voltage detection and a 0.6V internal feedback reference, it achieves ±1% tolerance across the full temperature range and has excellent load and line regulation performance. The PMBus serial interface enables communication and parameter configuration via pins or non-volatile memory (NVM), supporting key parameter monitoring functions such as IOUT, VOUT, VIN, and Temperature. It operates at a frequency range of 300 kHz to 1.5 MHz, with an externally configurable mode for optimal efficiency. The IS6615B is available in a QFN 5mm x 6mm package and features comprehensive integrated protection functions, including OCP, NOCP, OVP, UVP, and OTP, with programmable protection responses via PMBus.
