ISM6636x - The Industry's Smallest 6A DC Buck Power Module
Under the demands for high space utilization and strong power supply capabilities in electronic products, inductors placed around switching power supply chips and numerous peripheral parameter adjustment components undoubtedly pose a major obstacle to reducing PCB space. To address this, IVS has launched the currently industry's smallest 6A DC buck power module---the ISM6636x (where 'x' represents A, B, C).

Product Overview
The ISM6636A/B/C is a high-power-density synchronous buck converter module that integrates a controller, MOSFETs, inductors, and capacitors. This highly compact point-of-load module employs a tiny 3.3mm × 3.3mm × 1.45mm package, supports a 4.5V~16V input, a 0.6V~5V output, with a peak current up to 8A and a continuous operating current up to 6A. The ISM6636A/B/C also features an I²C digital communication interface, allowing quick retrieval of output voltage, output current, temperature, and other information via I²C programming. It includes fully integrated protection features such as Pre-bias startup, Soft Start (SS), Positive Current Over-Current Protection (OCP), Negative Current Over-Current Protection (NOCP), Output Over-Voltage Protection (OVP), Output Under-Voltage Protection (UVP), and Over-Temperature Protection (OTP) with auto-recovery.
Key Features
- Wide VIN Input Voltage Range: 4.5V~16V internal bias or 2.5V~16V external bias VCC voltage
- Output Voltage Range 0.6V~5V
- 6A Continuous Output Current
- Requires No External Components
- Programmable I²C Digital Communication Interface
- Excellent Load and Line Regulation, with 1% Voltage Accuracy
- Module Temperature Range from -40ºC to 125ºC
- Built-in OCP, NOCP, OVP, UVLO, and OTP
- ROHS Compliant
- MSL3 Moisture Sensitivity Level
Technical Highlights
- The chip and inductor adopt a vertical structure, effectively reducing the chip area and improving PCB utilization.
- High integration makes application design extremely simple and convenient, enhancing application stability and reliability.
- High efficiency supports a maximum continuous current of 6A, meeting various application demands.
- Equipped with an I²C communication interface for online output voltage adjustment, output current, and chip temperature monitoring.
Smaller Application Footprint
1. Miniature Package
The ISM6636x can support a continuous load current of 6A, while its package size is only 3.3mm * 3.3mm * 1.45mm. The module integrates the chip, output inductor, bootstrap capacitor, and VCC capacitor into a single module using a vertical layout, greatly reducing the PCB space occupied by the power chip.
2. Minimalist Peripherals
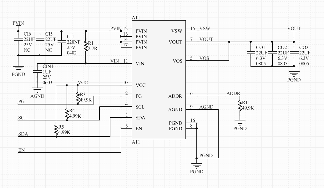
The ISM6636x module has only 14 pins, and most module parameters can be edited and modified via I²C. The figure below shows a schematic example of the ISM6636x module. Apart from the necessary input and output capacitors, the external circuit requires only 6 passive components (including resistors for PGOOD and I2C pull-up).

Comprehensive Programmable Functions
Small but complete. Despite the small number of peripheral components, users can modify internal parameters via the I²C digital communication interface, greatly facilitating the design work of R&D personnel.
1. Module Includes 48 User-Programmable Registers
The module provides 48 user-programmable registers, allowing users to autonomously control chip parameters, making usage more flexible and convenient.
2. Complete Chip Protection Features
The chip features protection functions such as OCP, NOCP, OVP, UVLO, and OTP. Users can modify some chip protection threshold parameters via I²C.
① Set the overcurrent protection point via the I²C interface. The overcurrent protection point can be adjusted to three different values: 4A / 6A / 8A.
② Set the output overvoltage protection point via the I²C interface. The overvoltage protection can be adjusted to four different values: 105%, 110%, 115%, 120% of Vout.
③ Set the overtemperature protection point via the I²C interface. Features auto-recovery OTP function; the register can be adjusted to four different temperature values: 75°C / 85°C / 125°C / 145°C.
3. Real-Time Display of Chip Operating Status
Real-time monitoring of chip voltage, current, temperature, etc., facilitates system management and maintenance.
4. I²C Chip Enable Control
Control chip enable via I²C, allowing the module to be turned on or off through the I²C interface.
Excellent Electrical Characteristics
The ISM6636x supports a 4.5-16V input, 0.6-5V output, with a rated load of 6A. The chip offers excellent electrical characteristics:
1. High Efficiency: Efficiency can reach over 90% at maximum

2. Load Regulation Accuracy Within 0.5%

3. Extremely Low Ripple Voltage (~10mV)
VOUT Ripple LOAD = 6A
COUT = 44μF

4. Good Dynamic Performance
LOAD Range: 1.8-6A
Frequency: 5KHz
Vpk-pk= 28.6mV

5. Wide Range of Applications
The ISM6636x operates within a temperature range of -40ºC to 85ºC and can be used in servers, workstations, communication equipment, industrial computers, and other applications.
【About IVS】
Dongguan IVS Electronics Co., Ltd. was established in May 2016, located in Dongguan Songshan Lake. With a professional technical team of dozens, IVS adheres to independent forward R&D and is dedicated to low-voltage, high-current power chip design. The product portfolio includes switching power supplies, multiphase controllers, smart power stages, power modules, and more. Addressing the domestic gap in CPU power supply, IVS offers comprehensive solutions, breaking the monopoly of foreign chips. The IVS multiphase controller IS6201A, paired with smart power stages IS6806A\IS6809A\IS6811A, can achieve an output current of up to 320A, applicable in servers, desktops, laptops, and other fields.
Contact Email: sales@innovisionsemi.com
