ISM6636x Practical Optimization Tips Revealed
The ISM6636x is one of the industry's most compact 6A DC step-down power modules. Its tiny IC package size not only provides greater flexibility for power supply design but also demonstrates an extremely high degree of simplicity in its peripheral applications. Beyond the essential components like the enable pin, input/output filter capacitors, and feedback circuitry, the ISM6636x allows engineers to add or remove other peripheral components as needed based on actual requirements, meeting the need for overall system performance optimization.
The minimalist design of the ISM6636x significantly saves engineers' design time. Its design philosophy aims to minimize the power system's footprint while maintaining exceptional performance levels. As a technologically advanced power module, the ISM6636x meets the demands of designs requiring up to 6A of load current and also provides an efficient, flexible, and customizable solution for various application scenarios. Based on the design features of the ISM6636x, this article proposes three suggestions to further optimize module performance:
1. Input and Output Capacitor Placement Requirements
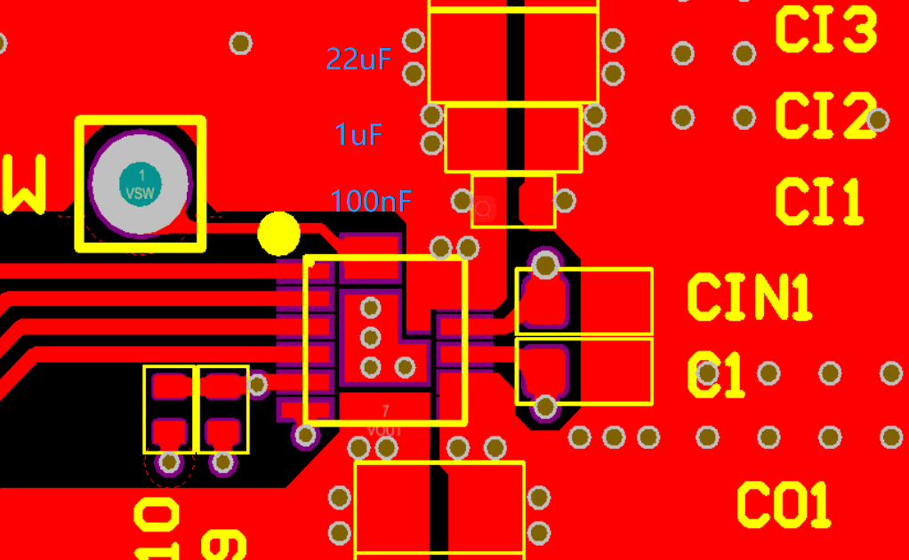
As a BUCK power module, the control of the MOS switch in the ISM6636x is key to achieving the BUCK function. However, during the MOS switching process, switching noise is unavoidable. Especially under the influence of high-frequency, fast-switching MOS, parasitic impedance exists in the layout, which can impact the chip's performance. If the distance from the IC pins to the bypass capacitors is too long, it may lead to poor filtering effectiveness of the bypass capacitors, thereby affecting chip performance. To effectively reduce switching noise, it is generally necessary to place bypass capacitors as close to the IC as possible.
For bypass capacitors near the IC, capacitors with small capacitance, small package size, and good high-frequency performance are often chosen to filter the high-frequency band. Typically, SMD capacitors ranging from 100nF to 1uF are used for high-frequency filtering. Considering that low-frequency noise has longer wavelengths and large-capacity capacitors generally offer superior low-frequency filtering performance, large-capacity capacitors are usually placed after the small high-frequency capacitors, closer to the chip.
Similarly, to optimize high-frequency interference to the greatest extent, VIN and VCC capacitors also need to be placed on the same layer as the chip and as close to it as possible. This layout consideration aims to effectively address high-frequency noise, ensuring the stability and superior performance of the power module.

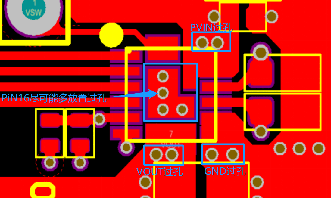
2. Vias Required Near Power Pins

As shown in the figure, place vias near VIN/VOUT/GND and try to maximize the number of vias in the copper foil directly beneath PIN16. The layout of these vias serves the following professional purposes:
-
Increasing the number of nearby vias is beneficial for IC heat dissipation: The ISM6636x, as a 6A POL (Point-of-Load) module, carries significant current on its power pins. If there are insufficient vias nearby, the current density distribution in the copper pour becomes uneven, causing the current load on individual vias to increase significantly. This leads to a rise in chip temperature, which in turn affects the chip's overall performance. By increasing the number of nearby vias, we can effectively balance the current density distribution, improve the chip's heat dissipation, and ensure stable operation under high-current conditions.
-
Conducive to reducing losses: When the IC operates in a relatively high-temperature environment, its performance can be affected to some degree, and internal losses increase accordingly. To achieve more outstanding performance, increasing the number of vias near the chip becomes a key strategy to more effectively reduce internal chip losses. By improving heat dissipation and effectively lowering the operating temperature, the chip's performance level is maximized, ensuring it achieves superior electrical characteristics under various operating conditions.
3. Feedback Pin Routing Recommendations
The ISM6636x supports two voltage divider configurations for its feedback pin design: one directly connecting the feedback pin (VOS) to the output (VOUT), and another connecting it to VOUT through a voltage divider resistor.
-
Direct connection of feedback pin VOS to output VOUT: In this design, VOS and VOUT are directly connected via a 0-ohm resistor. To ensure signal transmission reliability, it is recommended to keep the trace as short as possible and maintain a trace width between 8 and 10 mils. This helps reduce impedance mismatch during transmission and improves signal integrity.

Figure: Schematic Diagram of VOS Directly Connected to VOUT Routing -
Connection to output VOUT via a voltage divider resistor: In this design, the voltage divider resistors for VOS and VOUT are placed close to the IC. To optimize signal transmission stability, it is recommended to adopt the routing method shown in the figure below, which involves taking differential traces to both ends of the output capacitor for voltage sampling. In this scenario, the trace width should be kept within the range of 8 to 10 mils to ensure minimal signal distortion and transmission loss during the process.

Figure: Schematic Diagram of Voltage Divider Resistor Connection Routing
These two feedback pin routing layouts aim to minimize circuit noise and impedance mismatch during signal transmission, ensuring the ISM6636x's performance is fully utilized under different voltage divider configurations.
