50A, integrated 1.2mΩ power MOSFET and PMBus™ interface multi-protection E-Fuse

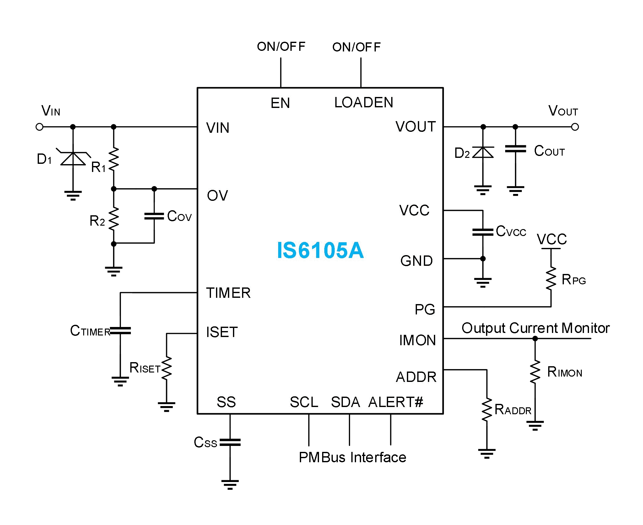
IS6105A is a hot-swappable protection device that integrates a 1.2mΩ power MOSFET and a PMBus™ interface. It has a maximum 50A DC current monitoring function. The IS6105A is equipped with an current monitoring function (IMON). By utilizing an external resistor from IMON to ground, a voltage proportional to the device current is generated, enabling the monitoring and feedback of current values. Additionally, it incorporates advanced on-chip current sampling technology, which can effectively read and limit the current. In addition, this device supports a programmable current limiting function. The current limit value can be adjusted by connecting an external resistor from the ISET pin to GND. Users can limit the surge current by connecting an external capacitor to the SS pin to program the rise slope of the output voltage. The IS6105A is compatible with the PMBus™ interface and can read current, voltage, temperature and input power information from the internal ADC. When the device is deactivated, it supports enabling the output capacitor discharge function.

50A, integrated 1.2mΩ power MOSFET and PMBus™ interface multi-protection E-Fuse

IS6105A is a hot-swappable protection device that integrates a 1.2mΩ power MOSFET and a PMBus™ interface. It has a maximum 50A DC current monitoring function. The IS6105A is equipped with an current monitoring function (IMON). By utilizing an external resistor from IMON to ground, a voltage proportional to the device current is generated, enabling the monitoring and feedback of current values. Additionally, it incorporates advanced on-chip current sampling technology, which can effectively read and limit the current. In addition, this device supports a programmable current limiting function. The current limit value can be adjusted by connecting an external resistor from the ISET pin to GND. Users can limit the surge current by connecting an external capacitor to the SS pin to program the rise slope of the output voltage. The IS6105A is compatible with the PMBus™ interface and can read current, voltage, temperature and input power information from the internal ADC. When the device is deactivated, it supports enabling the output capacitor discharge function.
