High Power density, high-frequency synchronous step-down converter, supporting the highest load of 6A

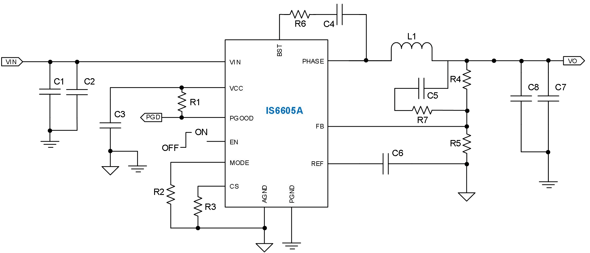
IS6605A is a high power density, high-frequency, fully integrated synchronous step-down converter. It provides an area-optimized solution to achieve an output current of up to 6A. It has a high efficiency within the output load current range and exhibits excellent load regulation and linear regulation over a wide input voltage range. The IS6605A adopts an internal compensation method and uses the unique TCOT™ control mode to provide rapid transient response and simplify the loop compensation network. The soft start time can be set by an external capacitor. An open-drain output signal of PGOOD is provided internally to indicate the working status of the chip.

High Power density, high-frequency synchronous step-down converter, supporting the highest load of 6A

IS6605A is a high power density, high-frequency, fully integrated synchronous step-down converter. It provides an area-optimized solution to achieve an output current of up to 6A. It has a high efficiency within the output load current range and exhibits excellent load regulation and linear regulation over a wide input voltage range. The IS6605A adopts an internal compensation method and uses the unique TCOT™ control mode to provide rapid transient response and simplify the loop compensation network. The soft start time can be set by an external capacitor. An open-drain output signal of PGOOD is provided internally to indicate the working status of the chip.
