High power density, high-frequency synchronous step-down converter, capable of supporting a maximum load of 20A

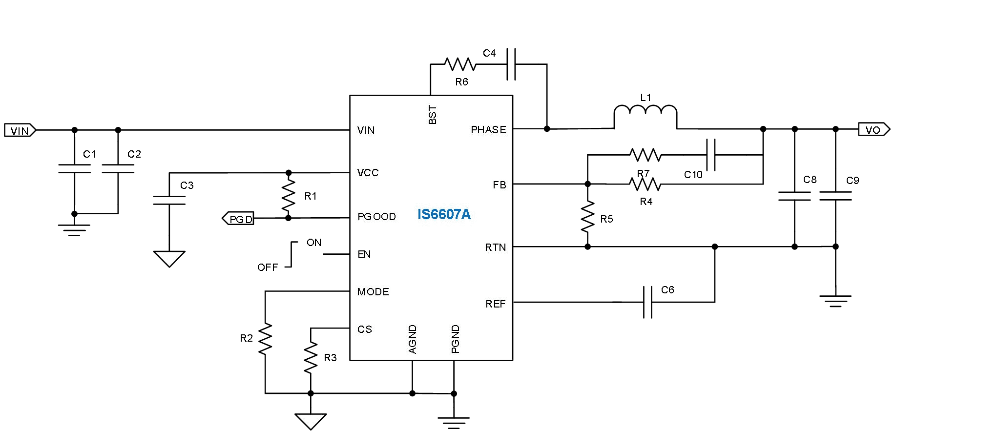
The IS6607A is a high-power-density, high-frequency, fully integrated synchronous step-down converter. It comes in a 3mm x 4mm 21-pin QFN package and supports continuous output currents of up to 20A. It achieves high operational efficiency across the output load current range and offers excellent load and line regulation over a wide input voltage range. Featuring internal compensation and a proprietary TCOT™ control mode, the IS6607A provides fast transient response and simplifies the loop compensation network. The switching frequency can be selected from 600kHz, 800kHz or 1MHz. The soft-start time is adjustable via an external capacitor. It includes an open-drain PGOOD signal to indicate the chip's operational status.

High power density, high-frequency synchronous step-down converter, capable of supporting a maximum load of 20A

The IS6607A is a high-power-density, high-frequency, fully integrated synchronous step-down converter. It comes in a 3mm x 4mm 21-pin QFN package and supports continuous output currents of up to 20A. It achieves high operational efficiency across the output load current range and offers excellent load and line regulation over a wide input voltage range. Featuring internal compensation and a proprietary TCOT™ control mode, the IS6607A provides fast transient response and simplifies the loop compensation network. The switching frequency can be selected from 600kHz, 800kHz or 1MHz. The soft-start time is adjustable via an external capacitor. It includes an open-drain PGOOD signal to indicate the chip's operational status.
