Highly integrated non-isolated dual-output DC-DC converter Configurable as two independent dual 6A or single dual-phase 12A power supplies

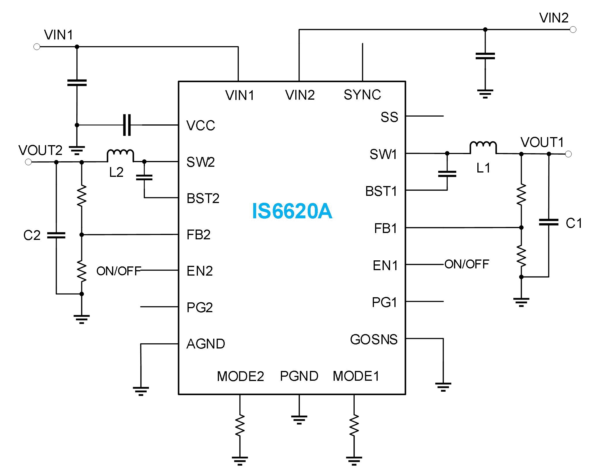
The IS6620A is a highly integrated non-isolated dual-channel DC-DC converter, capable of delivering a single-phase single-output of 6A or a dual-phase parallel single-output of 12A within an input voltage range of 4.5V to 16V, with an output voltage range of 0.5V to 5.5V. It employs pseudo-current mode control and features selectable ramp amplitude configurations to optimize loop bandwidth. The IS6620A benefits from optimized circuit design, improved wafer fabrication processes, and advanced packaging technology, resulting in higher power density, improved conversion efficiency, enhanced noise immunity, and more stable output voltage. The chip integrates comprehensive protection functions, including pre-bias startup protection, soft-start protection, NOCP, OVP, UVP, and OTP.

Highly integrated non-isolated dual-output DC-DC converter Configurable as two independent dual 6A or single dual-phase 12A power supplies

The IS6620A is a highly integrated non-isolated dual-channel DC-DC converter, capable of delivering a single-phase single-output of 6A or a dual-phase parallel single-output of 12A within an input voltage range of 4.5V to 16V, with an output voltage range of 0.5V to 5.5V. It employs pseudo-current mode control and features selectable ramp amplitude configurations to optimize loop bandwidth. The IS6620A benefits from optimized circuit design, improved wafer fabrication processes, and advanced packaging technology, resulting in higher power density, improved conversion efficiency, enhanced noise immunity, and more stable output voltage. The chip integrates comprehensive protection functions, including pre-bias startup protection, soft-start protection, NOCP, OVP, UVP, and OTP.
