Internal PMBus integration, ultra-small volume integrated inductor-based high-frequency power module

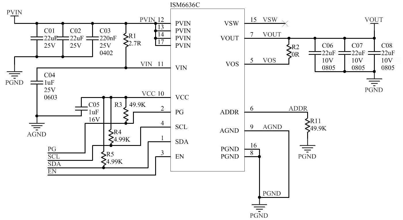
The ISM6636C is a high-power-density all-in-one power module. It is meticulously designed and integrates the controller, MOSFET, output inductor and capacitor internally, making it easy to use. This device supports a wide input voltage range and can provide a maximum continuous output current of 6A. The internally integrated LDO voltage regulator is highly suitable for single-input power supply environments. Users can also optionally select an external bias circuit to further enhance efficiency. With a differential sensing scheme, the output voltage tolerance can reach ±1% over the entire temperature range. The ISM6636C features excellent linear and load regulation capabilities, and also supports the I2C serial communication interface. Through I2C programming, it enables quick acquisition of output voltage, output current, temperature and other information. Its protection functions are fully integrated, including pre-bias startup (Pre-bias), soft start protection (SS), positive current OCP, NOCP, OVP, UVP, and with automatic recovery OTP.

Internal PMBus integration, ultra-small volume integrated inductor-based high-frequency power module

The ISM6636C is a high-power-density all-in-one power module. It is meticulously designed and integrates the controller, MOSFET, output inductor and capacitor internally, making it easy to use. This device supports a wide input voltage range and can provide a maximum continuous output current of 6A. The internally integrated LDO voltage regulator is highly suitable for single-input power supply environments. Users can also optionally select an external bias circuit to further enhance efficiency. With a differential sensing scheme, the output voltage tolerance can reach ±1% over the entire temperature range. The ISM6636C features excellent linear and load regulation capabilities, and also supports the I2C serial communication interface. Through I2C programming, it enables quick acquisition of output voltage, output current, temperature and other information. Its protection functions are fully integrated, including pre-bias startup (Pre-bias), soft start protection (SS), positive current OCP, NOCP, OVP, UVP, and with automatic recovery OTP.
